2020-01-3016:09
來源: 冷凍食品網 發布者:編輯“如果你感覺腰酸背痛,不要怕,那可能是你躺的時間太長了,可以換個姿勢繼續躺。”這是最近在朋友圈很流行的一個段子。
在新型冠狀病毒的影響下,國家延長了假期,很多人為了響應號召,選擇躺在家里為阻斷病毒傳播做貢獻。
也有企業,或捐物捐錢,支援武漢;或為保證市場上的物資供應,選擇了回到工作崗位。
1
煌上煌、齊匯、星星冷鏈……
抗擊疫情,捐贈在繼續
據煌上煌之煌味視界發布的消息,煌上煌集團在做好自身防疫措施的同時,緊急啟動抗擊疫情愛心捐款行動。1月29日,在集團董事局主席徐桂芬、集團黨委書記兼總裁褚建庚、股份公司董事長兼總經理褚浚的部署安排下,公司決定通過江西省紅十字基金會捐款人民幣1000萬元現金,全力支持抗擊新型冠狀病毒感染的肺炎疫情防控工作。

山東齊匯食品也行動了起來。
1月29日山東齊匯食品有限公司緊急捐資捐款共計50.5萬元用于緊急馳援武漢疫情抗擊一線。公司董事長張紅亞一直關注疫情發展,時刻關注疫情報道,了解到當前武漢抗擊疫情一線缺少必需物資,當即主動聯系公司駐地黨委政府捐助第一批物資齊匯無淀粉火腿30萬支和10萬元專項救助資金,用于保障一線醫護人員的生活需求和醫療物資,助力武漢人民盡快戰勝新型冠狀病毒疫情,早日恢復正常生活生產秩序。
![1580544826419085.png OEY{M43YXK~D~SSWQS]VJ42.png](/uploadfile/2020/02/01/1580544826419085.png)
為抗擊疫情,統一食品捐贈3000箱,價值30萬左右的 “開小灶”自熱米飯,1月28日上午已從上海金山工廠起運武漢,捐贈給武漢市江岸區公安干警和志愿者對口服務的市內各醫療機構。
浙江星星冷鏈集成股份有限公司持續關注武漢的抗疫戰斗。得知武漢市建設火神山、雷神山醫院消息后,星星冷鏈第一時間主動聯系武漢市政府、市政協、中國民主建國會武漢市江岸區委員會等相關負責部門,并于1月29日協議確定由星星冷鏈獨家捐助建設武漢火神山、雷神山醫院餐廳、食堂前廚后廚所需的全部餐食冷鏈設備(包括不銹鋼廚房冰箱、工作臺,商用冷凍箱、冷藏展示柜等),以及設備全程配送、安裝、服務等,從而為上千病友及醫護人員提供安全、衛生的餐食后勤保障。
![1580544793629316.png 8$NMA5{GQ3}13JIO]]}C{ON.png](/uploadfile/2020/02/01/1580544793629316.png)
2
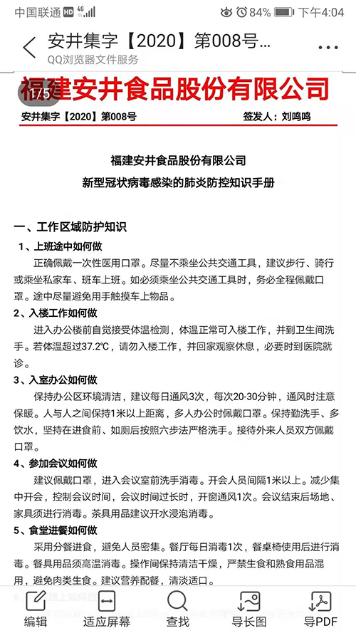
保證安全生產,安井發放防控手冊
進入批發市場,需量體溫
安井食品則選擇了發放防控知識手冊,在保障員工安全的前提下,盡快恢復生產,滿足市場對于產品的需求。

經銷商朋友們也為了保證產品供應,紛紛回到了工作崗位。

冷食君在此也提醒奮戰在市場一線的各位工作人員:在服務大眾的同時,一定要保護好自己!

300000+
凍品經銷商/渠道商/采購商50000+
凍品行業上下游企業100萬+
凍品人專屬平臺